環保新聞
聯系方式
-
公司:廣東東鴻環境科技有限公司
聯系人:李先生
電話:18576851991
傳真:0769-28636041
網址:www.ymds2012.com
郵箱:1218061775@qq.com
地址:東莞市虎門鎮莞太路271號1棟
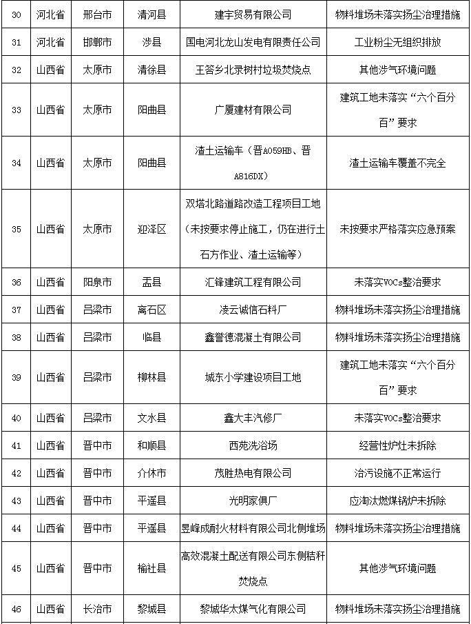
2018-2019年藍天保衛戰重點區域強化監督工作繼續開展,12月13日工作組發現涉氣環境問題80個(其中1家企業有2臺應淘汰燃煤鍋爐,1家企業有2臺經營性爐灶),12月14日工作組發現未嚴格執行重污染天氣應急響應問題23個(見附表)。
一、未嚴格執行重污染天氣應急響應問題23個。
其中,河北省廊坊市開發區1家、大城縣1家、固安縣1家、文安縣1家,邢臺市廣宗縣1家;山西省太原市迎澤區1家,臨汾市鄉寧縣1家;山東省聊城市經濟技術開發區1家,濱州市經濟技術開發區1家;河南省鄭州市管城回族區1家,開封市尉氏縣1家,安陽市龍安區1家,新鄉市鳳泉區3家,焦作市山陽區1家,洛陽市吉利區3家、瀍河回族區1家、洛龍區1家,三門峽市湖濱區2家。
二、發現涉氣“散亂污”企業3家。
其中,山西省運城市平陸縣1家;河南省洛陽市嵩縣1家;陜西省寶雞市麟游縣1家。
三、發現7臺應淘汰燃煤鍋爐未拆除。
其中,河北省衡水市武強縣百姓大澡堂1臺(1蒸噸以下);山西省長治潞城市店上鎮北村豆制品加工點2臺(均為1蒸噸以下),晉中市平遙縣光明家俱廠1臺(1蒸噸以下);河南省安陽林州市新達焦化有限公司1臺(1蒸噸),新鄉市獲嘉縣鴻捷建材貿易有限公司1臺(1蒸噸以下);陜西省渭南市大荔縣三星賓館1臺(1蒸噸)。
四、發現11臺經營性爐灶未拆除。
其中,河北省石家莊市元氏縣李會芳花生油加工點1臺、元氏縣豐源汽車電器電瓶門市1臺、元氏縣仙翁小鎮飯店1臺、元氏縣昌恒建筑裝飾工程有限公司1臺、元氏縣快佳汽修廠1臺、元氏縣祥順超市1臺、元氏縣騰躍綜合門市1臺;山西省晉中市和順縣西苑洗浴場1臺,運城市鹽湖區董春央浴池2臺、稷山縣燕蓉洗浴店1臺。
五、工業企業未安裝大氣污染防治設施問題10個。
其中,河北省石家莊市元氏縣1家,保定涿州市1家;山西省臨汾市浮山縣1家、鄉寧縣1家;河南省安陽林州市3家,三門峽市盧氏縣1家;陜西省咸陽市渭城區1家,渭南市渭南高新技術產業開發區1家。
六、工業企業不正常運行大氣污染防治設施問題6個。
其中,河北省石家莊市元氏縣2家;山西省晉中介休市1家;河南省新鄉市原陽縣1家,三門峽市澠池縣1家;陜西省渭南市渭南高新技術產業開發區1家。
七、VOCs整治不到位問題3個。
其中,山西省陽泉市盂縣1家,呂梁市文水縣1家;陜西省渭南市渭南經濟技術開發區1家。
八、工業粉塵無組織排放問題3個。
其中,河北省保定安國市1家,邯鄲市涉縣1家;河南省開封市通許縣1家。
九、建筑工地揚塵管理問題7個。
其中,河北省廊坊市安次區1家;山西省太原市陽曲縣2家,呂梁市柳林縣1家,運城市稷山縣1家;河南省洛陽市澗西區1家;陜西省西安市周至縣1家。
十、物料堆場未落實揚塵治理措施問題18個。
其中,天津市濱海新區1家;河北省唐山市遷西縣2家,秦皇島市海港區1家、青龍縣1家,保定涿州市2家,邢臺市清河縣1家;山西省長治市黎城縣1家,呂梁市離石區1家、臨縣1家,晉中市平遙縣1家,運城市稷山縣1家;河南省開封市尉氏縣1家,鶴壁市淇縣1家;陜西省咸陽市興平市1家、長武縣1家,渭南市華州區1家。
十一、超標排放污染物問題2個。
其中,山西省運城市河津市1家;陜西省銅川市宜君縣1家。
十二、其他涉氣環境問題10個。
工作組發現,山西省臨汾市蒲縣有1家礦山企業未落實防塵降塵措施。河北省秦皇島市青龍縣青杖子村沙河旁,滄州市新華區小趙莊鄉孫莊子村、東光縣大單鎮西北側;山西省太原市清徐縣王答鄉北錄樹村,晉中市榆社縣高效混凝土配送有限公司東側;河南省新鄉市國家新鄉經濟技術開發區海潑農機汽修部、新鄉縣合河鄉新王線,洛陽市洛寧縣福寧大道;陜西省渭南市蒲城縣陳莊鎮三永村存在露天焚燒現象。
對上述問題,生態環境部已通過督辦問題清單交辦相關市、縣(區)人民政府依法調查處理。
附表:









粵公網安備 44190002003930號


掃一掃添加微信